中国政府网
江苏省人民政府
苏州市人民政府
适老版
无障碍
智能问答
首页
走进姑苏
新闻中心
政务公开
办事服务
互动交流
数据开放
当前位置:
首页
>
专题专栏
>
信用姑苏
>
政策法规
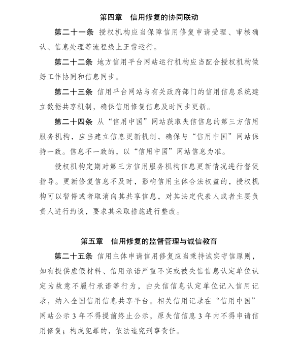
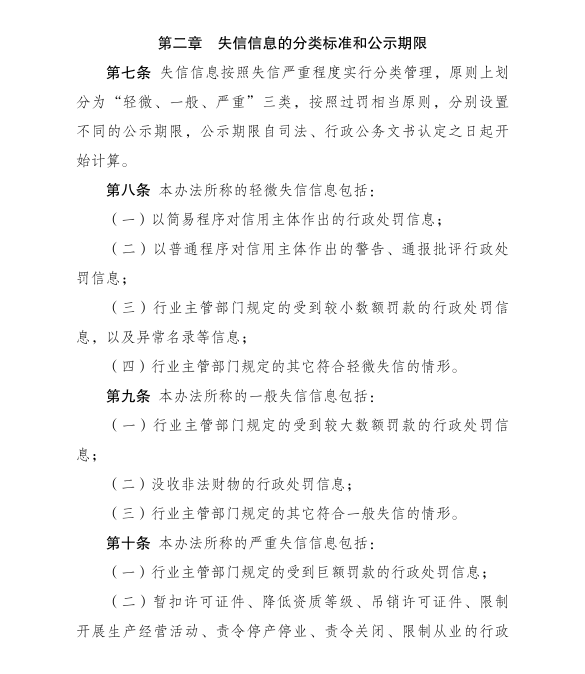
《信用修复管理办法》 2025年第36号令
发布时间:
2026-01-04 10:13
来源:
信用苏州
访问量:
中华人民共和国国家发展和改革委员会令
第36号
《信用修复管理办法》已经2025年11月19日第25次委务会议审议通过,现予公布,自2026年4月1日起施行。
主任:郑栅洁
2025年11月20日
扫一扫在手机打开当前页
分享到:
TOP
打印
关闭