中国政府网
江苏省人民政府
苏州市人民政府
适老版
无障碍
智能问答
首页
走进姑苏
新闻中心
政务公开
办事服务
互动交流
数据开放
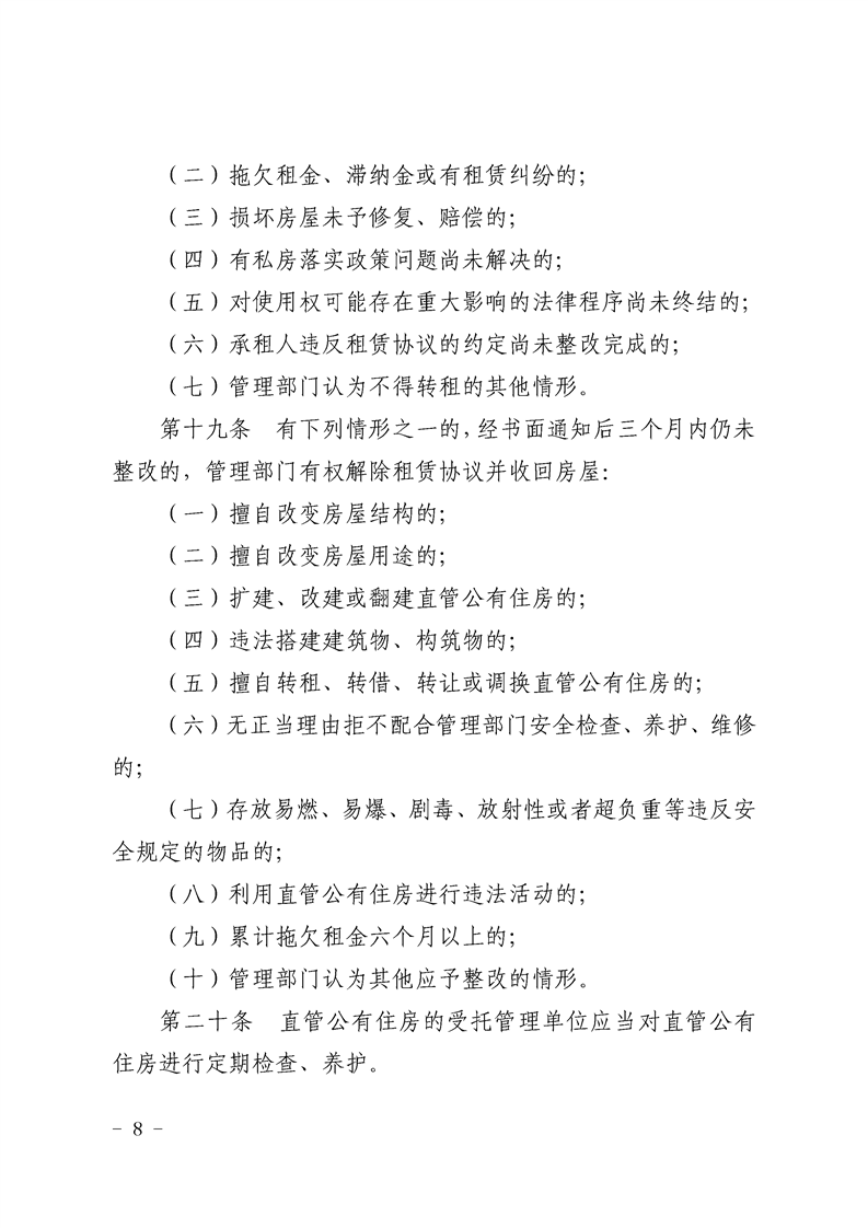
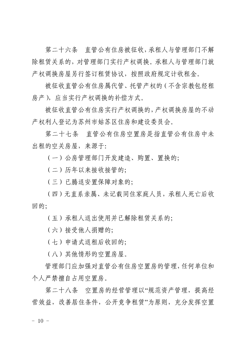
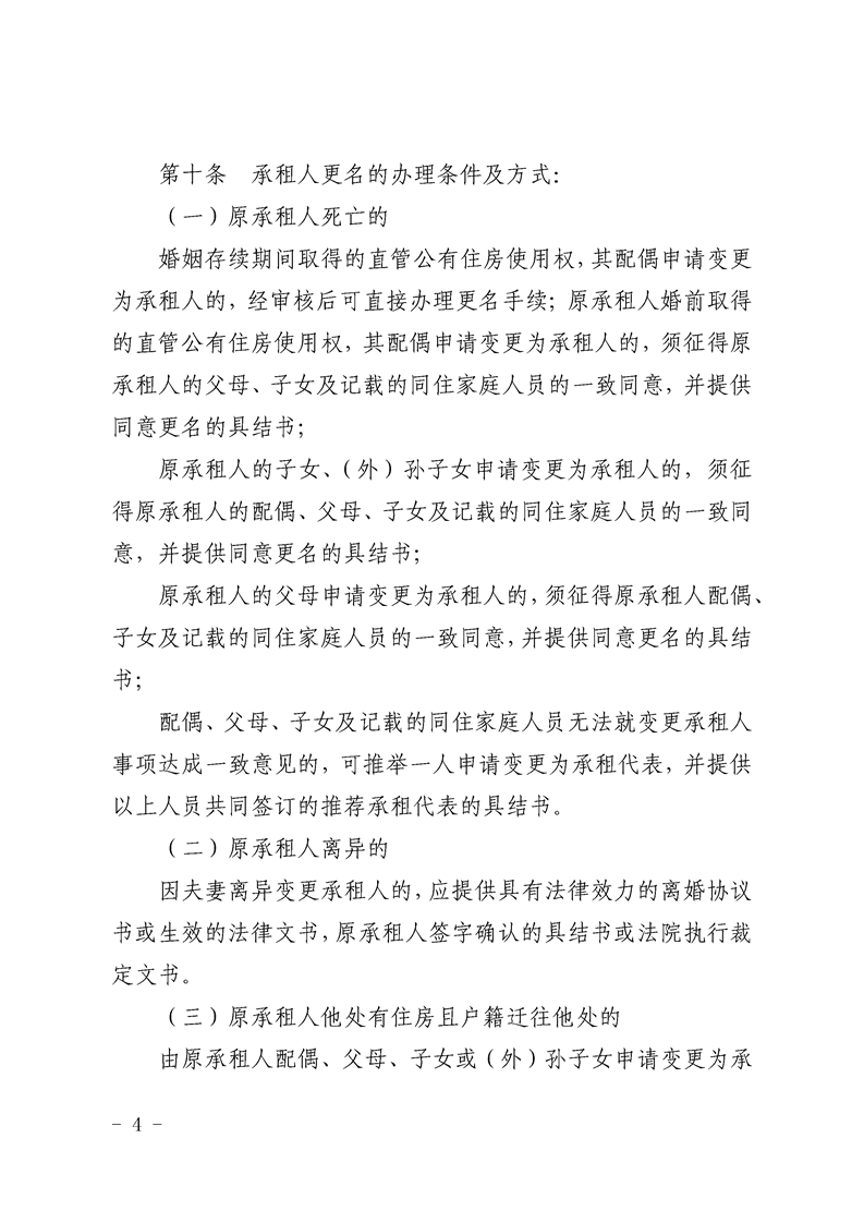
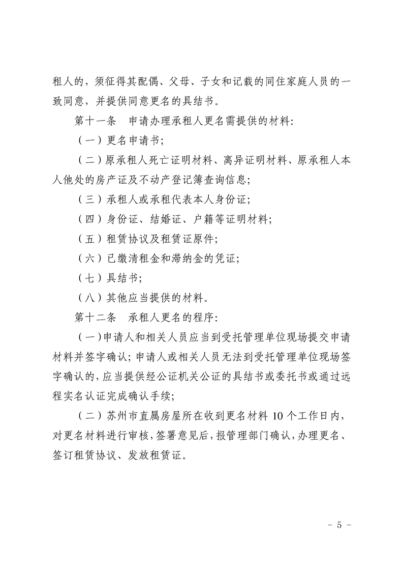
当前位置: 首页>政务公开>区人民政府信息公开>政府文件>
政府文件
索 引 号:
014152419/2023-00077
信息分类:
政府文件
;
通知
;
发布机构:
苏州市姑苏区人民政府
发布日期:
2023-08-24
信息名称:
关于印发《姑苏区属直管公有住房管理办法》的通知
文件编号:
姑苏府规〔2023〕3 号
时 效:
2023年10月1日至2028年9月30日
关于印发《姑苏区属直管公有住房管理办法》的通知
发布时间:
2023-08-30 16:35
访问量:
相关文章
《姑苏区属直管公有住房管理办法》解读
2023-08-30
扫一扫在手机打开当前页
分享到:
TOP
打印
关闭